
帕金森是一种慢性进行性神经变性疾病,基底节多巴胺缺乏导致帕金森典型的运动症状,即运动迟缓、震颤、强直和后来的姿势不稳。帕金森的发病率和患病率随年龄增长而增加,65岁以上人群中1%患有该病,且男性发病率是女性的2倍[1]。
随着人口老龄化日趋严重,与年龄有关的疾病也日益受到关注。帕金森病例将从2015年的700万增加到2040年的1300万,意味着潜在的“大流行”,将会给社会和家庭带来巨大的负担。随着对帕金森发病机制了解的深入,研究人员提出了某些神经保护策略,可能在早期有利于影响疾病进展,但结果并不尽如人意。
了解人体肌肉构成是改善神经肌肉疾病再生医学的关键一步,或许未来可能会为帕金森带来全新的治疗选择。但是很难量化肌肉变化的各个方面,包括基本细节,比如肌肉的哪些部位存在哪些纤维。如今,有科学家找到了识别这些纤维的方法。
在动物中,有种“超快”肌肉可以像闪电侠那样快速移动,中科院动物和北京干细胞与再生医学研究所的科学家们首次在小鼠腿上发现了一种新的超快2B型肌纤维亚型,为未来打破正常人类手臂和腿部运动的物理速度限制带来了希望,或许将来可以用于帕金森等疾病的治疗。相关研究成果以“Spatial metabolomics reveals skeletal myofiber subtypes”为题,发表在Science Advances上。

图1 研究成果(图源:[2])
肌肉由慢肌纤维和快肌纤维组成,慢肌纤维产生较小的肌肉收缩,更耐疲劳,而快肌纤维在较短的爆发中产生较大的收缩。有研究表明,重复运动会导致肌纤维类型发生转换,科学家们据此推测如果使用正确的技术,或许可以发现中间类型,模糊慢肌纤维和快肌纤维之间的界限。
在这项研究中,研究人员结合质谱成像(MSI)和液相色谱质谱(LC-MS)的优势,对慢肌纤维和快肌纤维进行高空间分辨率代谢组学分析。骨骼肌由四种不同代谢特征的肌纤维亚型组成,由于肌肉结构较为简单、肌纤维的代谢异质性、单个肌纤维细胞的大小足以提供超过检测极限的代谢物为代谢组学分析提供了丰富的信息,因此其可以作为高空间分辨率代谢组学的理想模型。
研究人员通过基于LC-MS的代谢组学分析在交叉验证后展示了慢肌和快肌肌纤维的代谢组学分析,MSI和LC-MS相结合,产生了更可靠的空间代谢组学结果。此外,通过小鼠纵向肌肉冷冻切片获得了高空间分辨率肌纤维MS图像,从而增加了每个肌纤维的横截面积,进而增加了离子丰度。利用技术优势,研究人员成功表征了肌纤维亚型的代谢特征,并在小鼠腿部肌肉内发现了一种罕见的新肌纤维亚型(2B mitohigh肌纤维)。

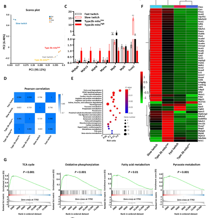
图2空间转录组学显示2B mitohigh肌纤维具有EOM的特性(图源:[2])
为了了解2B mitohigh肌纤维的特性,研究人员使用PCA可视化了其转录组基因表达,发现其富含Myh13、Myh8、Chrna2、Acadl、Ldhb等、肌动蛋白、神经肌肉及代谢相关基因,这些特征与眼外肌(EOM)类似。EOM通过代谢、收缩和结构蛋白的表达来实现视觉系统精确定位和快速跟踪等复杂的高度特化运动,具有抗疲劳且超快收缩的特性。研究人员对此进行进一步确认,发现2B mitohigh肌纤维与EOM的抗疲劳代谢特性一致。综上,通过该项研究,利用MSI和LC-MS相结合的方式,产生了可靠的空间代谢组学结果。经过分析,研究人员发现了一种类似EOM的超快肌肉纤维——2B mitohigh肌纤维。同时,也为利用高分辨率空间代谢组学与空间转录组学相结合的方式,去发现更多肌纤维和其他细胞类型的代谢亚型。肌纤维的代谢组学分析将提高我们对所有肌纤维亚型及其与运动表现、运动、肌肉减少症、恶病质、肌肉萎缩和肌肉相关代谢疾病之间关系的分子理解,进而有可能为基本生物过程和疾病状态的代谢调节提供重要的见解,或许有一天,可以为帕金森的治疗带来崭新的希望。
来源:生物探索